Cosmic-Ray Boosted Diffuse Supernova Neutrinos

Avatar
Poster
Voice is AI-generated
Connected to paperThis paper is a preprint and has not been certified by peer review

Cosmic-Ray Boosted Diffuse Supernova Neutrinos

Authors

Alexander Sandrock

Abstract

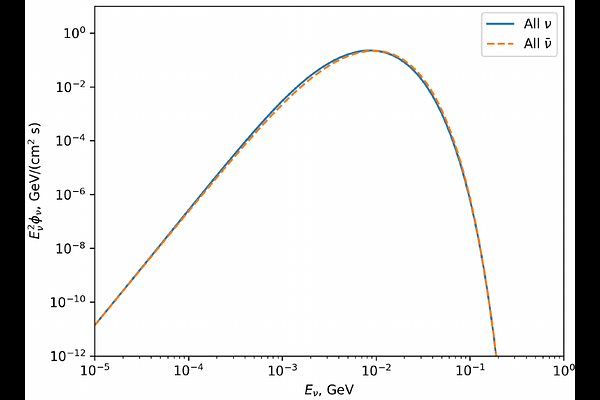
The subject of boosted fluxes of dark matter or cosmic relic neutrinos via scattering on cosmic rays has received considerable attention recently. This article investigates the boosted neutrino flux from scattering of cosmic rays and the so-far undetected diffuse supernova neutrino background, taking into account both galactic and extragalactic cosmic rays. The calculated flux is many orders of magnitude smaller than either the galactic diffuse neutrino emission, the extragalactic astrophysical flux measured by IceCube, or the cosmogenic neutrino flux expected at the highest energies.

Follow Us on

0 comments

Add comment